Привет.
На прошлом уроке мы начали работать с полом и назначили первой доске реалистичный материал. Сегодня продолжим с остальными объектами и немного поговорим про развертку. Наверное, особо нового ничего для вас не будет, но повторение — мать учения. К последнему на момент написания материала опубликованному уроку (№22) уважаемый Error 404 оставил исключительно уточняющие комментарии, так что полноценный раздел «Обратная связь» делать смысла нет. Обсудим несколько неочевидных моментов и продолжим превращать нашу комнату в похожую на настоящую. В прошлый раз мы остановились вот на этом:


Получилось весьма реалистично. Из-за профессиональной подготовки материала мы можем видеть в некоторых местах даже рельеф. Это все волшебство готовых текстур.

Швов на этом объекте практически не видно из-за их размещения. И, пожалуй, с этого момента и начнем.
На «Уроке №21» мы рассказывали о важности развертки и о том, как ее нужно делать. Учились разворачивать кубик со старта окна Viewport, чтобы превратить его в игральную кость, и знакомились с методом указания швов. Освежите в памяти материал перед чтением дальше:
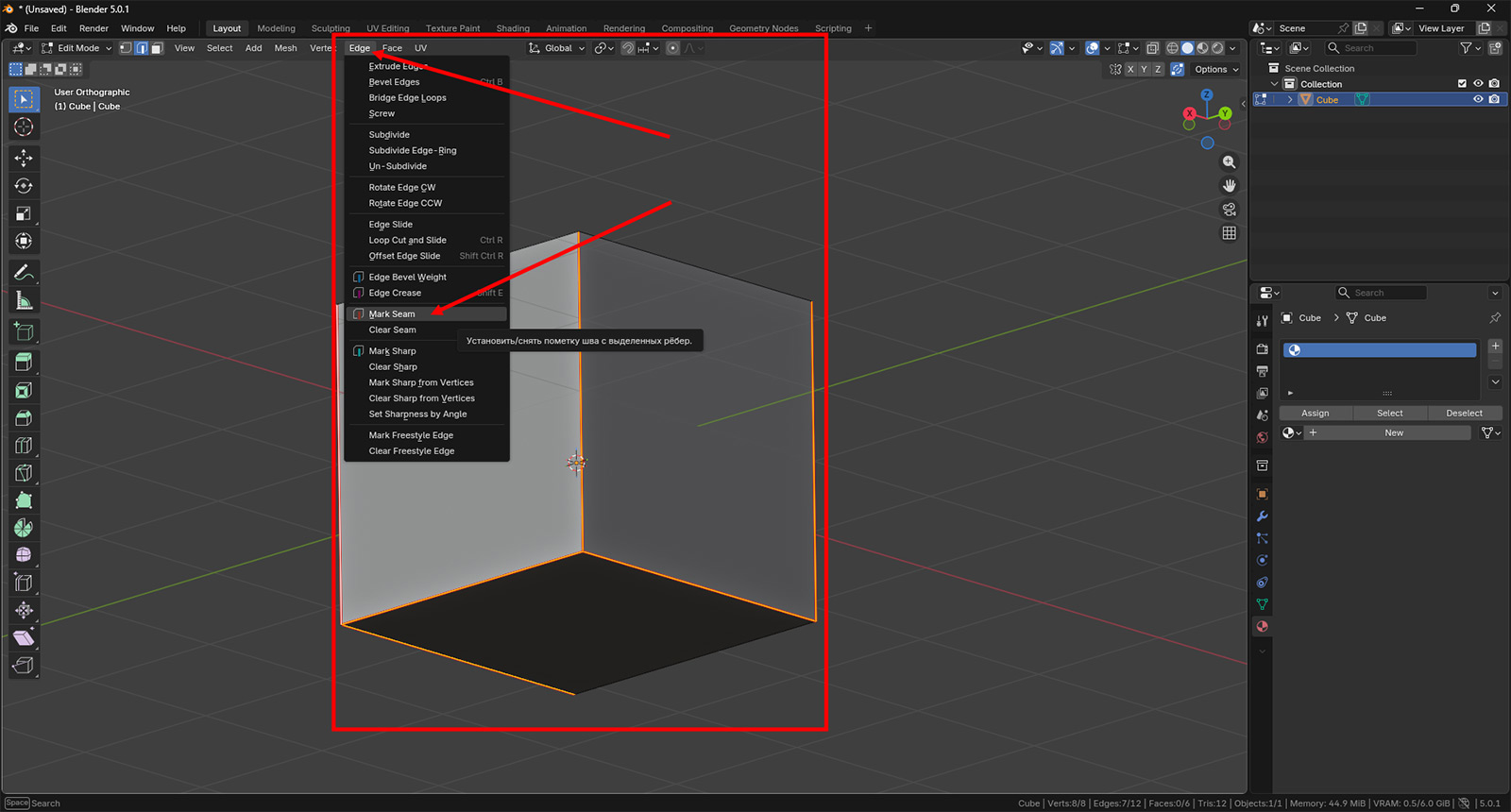
Когда вспомнили, как указывать швы, по которым раскроется ваш меш, обратите внимание еще на один момент. Что, если вы неправильно указали ребро для шва и уже пометили его таковым? Ничего страшного не произошло. Ctrl + Z жать сто раз не нужно. Посмотрите на скриншот, где находится тот самый пункт Mark Seam:

Ровно под ним есть пункт Clear Seam. Таким образом, чтобы переделать шов, вам потребуется просто указать нужное ребро и перейти по следующему маршруту Edge → Clear Seam. Если же не устраивает развертка полностью, то маршрут будет следующим: Edit Mode → A → Edge → Clear Seam.
А теперь посмотрите, как выглядит наша развертка доски для пола поверх скачанной текстуры:

На этой картинке можно увидеть как раз тот самый «тайлинг» изображения, о котором упоминал в комментариях Error 404. Присмотритесь и заметите, что если двигаться взглядом по текстуре вверх, то картинка плавно перетекает в изображение низа и аналогично справа налево. Именно поэтому наша развертка длиннее высоты картинки, но на самой доске в итоге это не сказывается. Теперь пара слов про сами швы и, собственно, развертку. Смотрим внимательно:

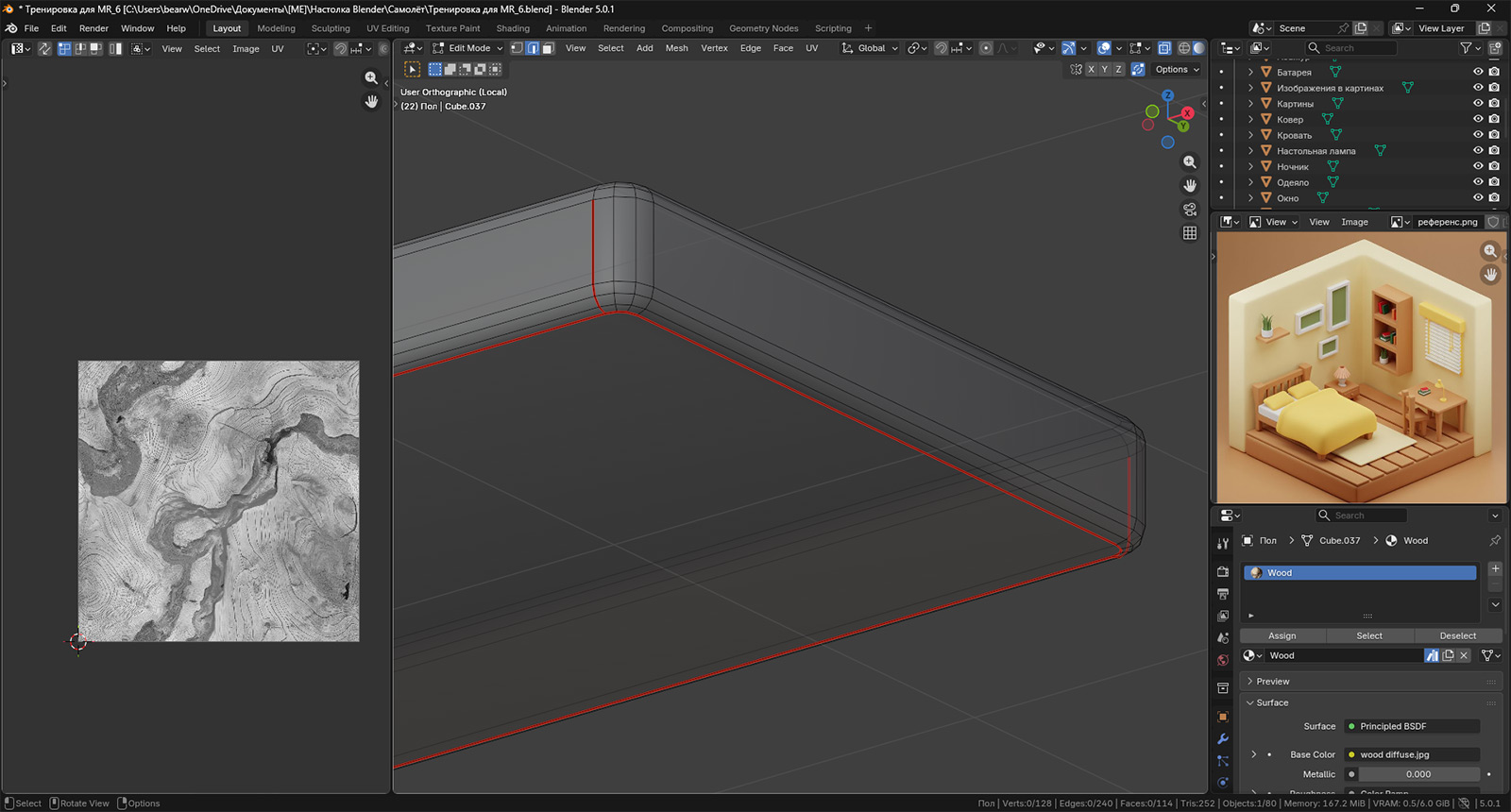
Если помните, то доски мы делали в три действия. Сначала сплющили и растянули квадрат. Затем скруглили углы. А на финальном этапе скруглили ребра между боковой поверхностью и верхом и низом. Как видно, в качестве швов мы обвели единую грань низа, которая является одним многоугольником и четыре линии по четыре отрезка в каждой на углах. И здесь у сторонника «правильной» геометрии сразу же возникнет претензия: но ведь объект не раскроется в плоскую развертку! И человек будет прав. Взгляните на углы:

Позициями 1 и 2 мы отметили две линии, которые в сетке меша находятся на разной высоте (картинка справа в окне Viewport). Однако когда мы делаем развертку, эти линии оказываются на одном уровне (картинка слева в окне UV Editor). Это происходит из-за того, что наша развертка имеет свойство тянуться. Обычно это растяжение сказывается и на текстуре. В данном случае линии картинки на материале это допускают. Но в случае, если ваш узор геометрически правильный, вас могут ждать искажения, которые будут сильно бросаться в глаза. Проверить, насколько ваша развертка в этом плане хороша, можно следующим образом:
Для начала нам необходимо выбрать тот меш, развертку для которого нужно проверить. Перейти в режим редактирования и выделить все вершины. Разумеется, я предполагаю, что вы сделали для него развертку и окно UV Editor у вас уже открыто. Затем вам необходимо перейти к разделу Show Overlays:

А уже в выпадающем окне отметить галочкой пункт UV Stretch и указать параметр искажения.

Ваша развертка тут же станет цветной. Синий цвет — это норма. В случае с нашей доской только нижняя грань оказалась правильного размера. Все остальное оказалось искажено. Но не критично. В «зелень» ушли буквально пара полигонов. Это не страшно. Примеры же правильной и неправильной развертки я проиллюстрировал на кубике. Изначально система сама его развернула оптимальным образом, где не видно вообще ни единого зеленого пятна. Однако если самостоятельно изувечить развертку, безбожно растягивая грани, то получится то, что получилось на последних кадрах кубика. Исказилось практически все. Отдельные синие пятна — это просто случайность. Так делать не нужно. Едем дальше.
Теперь же давайте попробуем сделать так, чтобы пол смотрелся более-менее органично. Для этого нам следует сначала продублировать доски, а затем разместить на них развертку таким образом, чтобы она смотрелась реалистично, не повторялась и не цепляла глаз. Возможно, ей стоит придать реалистичности некоторой небрежностью. Давайте попробуем.
После некоторых преобразований у нас получилось следующее:

А теперь давайте немного преобразуем и фундамент. Предположим, что это комната выживальщика, который организовал ее прямо на земле. Ваша задача – добавить из аддона Blender Kit материал, который похож на землю, и сделать такую развертку, чтобы текстура легла максимально правдоподобно. Затем хаотично исказите поверхность, чтобы было похоже на движение земли с течением времени, и отредактируйте положение досок и объектов, которые на них стоят. У нас получилась вот такая картинка:

Дальше мне следует вам рассказать про одну особенность аддона Blender Kit, которая вам также пригодится. Речь идет о тех самых процедурных материалах. Они в библиотеке данного дополнения имеются, но их нужно уметь искать. Смотрите, как это делается.
Для начала вам потребуется перейти в окно Viewport и нажать на клавишу N. Откроется боковое меню, где вы сможете увидеть активные аддоны. Ищите название Blender Kit.

Нажимайте. Перед вами появится множество настроек, среди которых нужно выбрать Search Filters. Затем перейдите к пункту Texture и выберете Procedural.

Теперь поиск будет производиться по материалам, которые не требуют подготовки развертки. Это удобно, когда вам требуется окрасить объект, который толком не обладает объемом. Например, наша вешалка. Глупо пытаться делать для нее швы. Или батарея. Для нее вроде как можно сделать развертку, но швов будет слишком много. Поэтому давайте попробуем найти что-то быстрое и простое. Мы условились, что это будет что-то заброшенное. Поэтому металл, скорее всего, проржавеет, а краска облупится. Давайте вобьем в поиск фразу Rusty metal и выберем что-то.

Мне понравился тот, что на изображении выше. Давайте применим его к нашей батарее и посмотрим, что из этого получится. Еще хочу отметить такой момент. Аддон может применять материал к объекту в процессе его перетаскивания из библиотеки непосредственно в сцену. Но настоятельно рекомендую сначала активировать объект в сцене, а потом просто кликать в нужный материал. Я слишком часто назначал материал не тому объекту и только тратил время на бесполезное возвращение ситуации. Поэтому сначала выделите объект, а потом указывайте материал.
Итак, указали объект, ткнули в материал и вот что увидели:

Стои́т режим отображения Solid, а батарея окрашена. Это происходит из-за того, что некоторые материалы настроены таким образом, что отображаются даже в таком режиме. Чтобы это выключить, нужно перейти в настройки шейдинга и выбрать тип цветов Object.

Кому-то больше нравится отображение объектов в случайных цветах. Я такое часто видел в видеоуроках. Выглядит это следующим образом:

Но давайте вернемся к нашей ржавой батарее. Вы выбрали режим отображения объектов в окне Viewport во время моделирования. Назначили материал объекту, и теперь пришло время посмотреть на него.

Особенностью процедурных материалов является их довольно быстрая и простая настройка. И если у материала на основе изображений в окне Shader Editor вы можете видеть множество этих самых шейдеров, то у процедурных материалов все довольно компактно. Оцените, кстати, какие интересные материалы можно получать:
Думаю, что ваше задание на дом будет именно таким. Найти процедурных материалов в Blender Kit для назначения неответственным мешам. Пробуйте. Помните, что, применив материал из аддона для какого-то объекта, вы можете повторно использовать его из набора материалов во вкладке Materials окна Properties. Заодно вам не помешает вспомнить, как назначать одному и тому же объекту разные материалы (подсказка: это было в теме про раскрашивание книг).
Задание со звездочкой: сделать картинки для портретов, а над ними разбитые стекла.
Думаю, достаточно. Заданий как раз на пару часов на выходных. Увидимся на следующем уроке.
Увлекательного моделирования!