Привет.
Тему с разверткой я прочувствовал сильно позже окончания ознакомительного курса Blender. Все потому, что создание материалов на модели, которые должны быть везде красивыми, — это очень долгий процесс. Ради спортивного интереса вот сейчас зашел в одну группу ВК, на которую подписан, и нашел там картинку модели прицела, которую один из мастеров запостил похвастаться (потому что есть чем):

Изображение из
поста паблика в ВК

Изображение из
поста паблика в ВК

Изображение из
поста паблика в ВК
Да, это не фото. Но обратить внимание я хотел не на качество. Есть и кое-что еще. Во-первых, не нужно думать, что вы так не сможете. Все приходит с практикой. Когда увлекаешься трехмерным моделированием, многие объекты начинаешь визуализировать как процесс создания в программе знакомыми инструментами. Не прекращайте бросать себе вызов сложными задачами. Попробуйте смоделировать эту конструкцию. Уверяю, не так уж она и страшна. Во-вторых, обратите внимание на потертости на ребрах. В сложной геометрии, такой как эта, они могли делаться как процедурно, так и с помощью кистей. Однако впоследствии программа будет хранить раскраску этой модели набором плоских картинок. Звучит туманно, но сейчас вы поймете, о чем я говорю. Представьте игральную кость.

А теперь вспомните, как вы делали ее в детстве из картона. Как сейчас помню, что нужно было сначала нарисовать крест, длинная часть которого была длиной в четыре квадратика, а короткая в три, и проходила через третий квадрат длинной стороны так, чтобы по обе стороны от длинной части было по одному квадрату. По каждой из линий фигуру нужно было согнуть. А еще нужно было специальные лепестки сделать для того, чтобы приклеить их, когда конструкция свернется.

Это было какое-то волшебство. Из плоскости возникала целая объемная фигура! А ведь кто-то умудрялся делать и сложные объекты. У нас в школе был целый кружок, где ребята придумывали истребители и роботов. Внимание, старческое брюзжание: сегодня-то любую игрушку проще заказать на маркетплейсе. Недавно, кстати, посмотрел, сколько стоят миниатюры для DnD и удивился, насколько доступно это все (заказал, естественно). Так вот. Текстуры — это те самые слои, которые оборачиваются вокруг модели. И хранятся они именно в плоском виде. Представьте, что это их одежда. Зачем это нужно? А давайте вернемся к тому самому кубику, что мы показали выше. И откроем Blender.

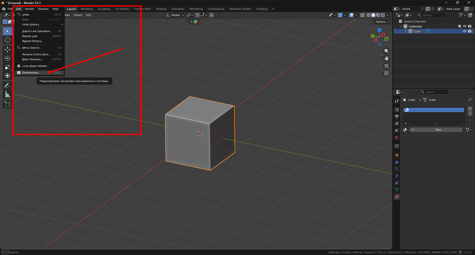
Комнатку нашу сегодня оставим в покое. Итак, кубик. Сейчас мы проделаем тот же эксперимент, что делали в детстве с бумагой, только руки в клею не испачкаем, а изделие получится чистое, ровное и не будет разваливаться. Ну и придет небольшое понимание, что такое текстуры. Но сначала нужно проделать небольшой маневр с включением одной настройки. Фактически это самый первый аддон, который вам потребуется. Давайте приступим.

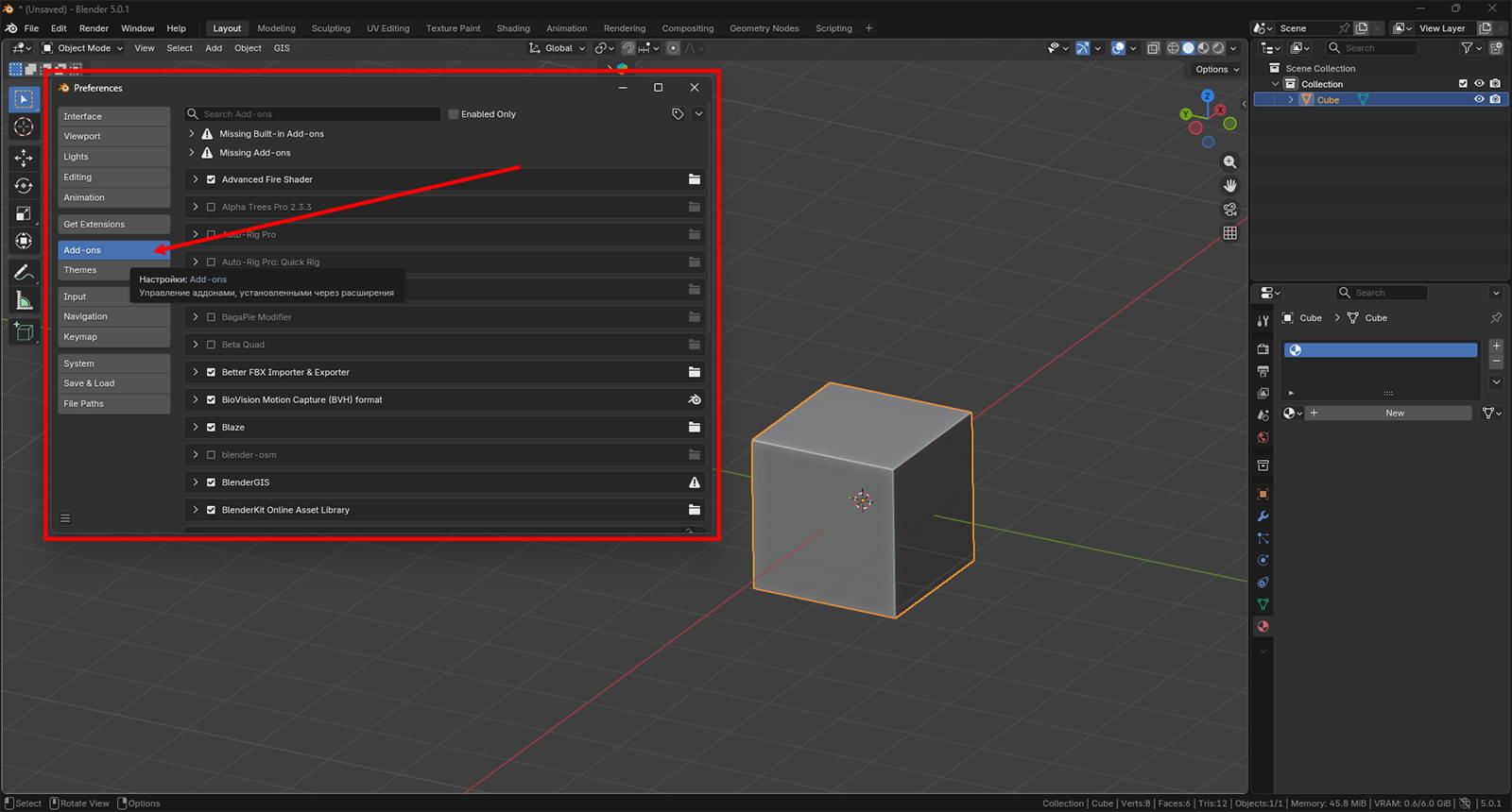
Сначала вам потребуется перейти во вкладку Edit и выбрать пункт Preferences. Перед вами откроется отдельное окно со всеми настройками. Если помните, то мы открывали его непосредственно в интерфейсе окон самого Blender вместо окна Outliner. Здесь оно полностью дублируется. Не знаю, для чего. В этом всплывшем окошке вам необходимо выбрать пункт Add-ons.

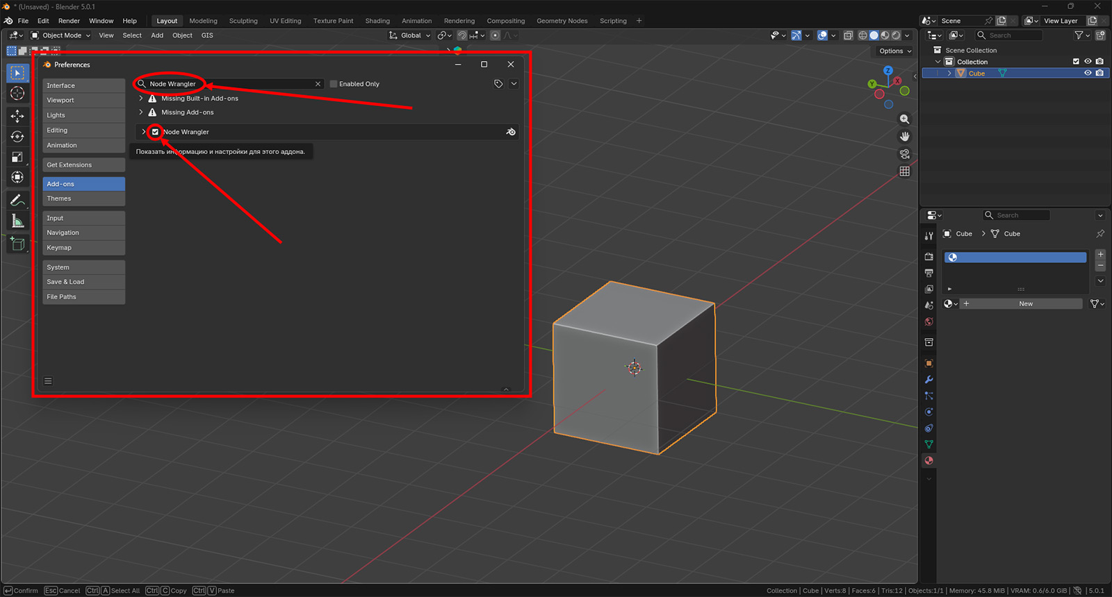
Далее переместить курсор в окошко поиска и набрать в нем фразу Node Wrangler. В процессе набора список сократится, и вам останется только поставить галочку напротив нужного названия.

Что мы сейчас сделали. Если по умному, то передам слово ИИ Opera:
«Node Wrangler – это незаменимый встроенный аддон в Blender, который значительно ускоряет и упрощает работу с нодовыми редакторами (шейдеры, композитинг, геометрия), предоставляя горячие клавиши для быстрого соединения нодов, автоматического добавления текстур, упрощенного управления шейдерами (Preview, UVs) и организации нодовой сетки, что критически важно для эффективного создания сложных материалов и эффектов».
Из всего этого я сталкивался с проблемами из-за неактивной галочки напротив этого аддона только в случае, когда показывал сыну то самое автоматическое добавление текстур из прошлого урока. Если помните, то я там говорил, что намеренно отключил захват клавиш, чтобы вы раньше времени себя не начали путать. Путаница наступила бы как раз из-за того, что если бы вы увидели нужные кнопки и нажали бы их, то никакого окошка со встроенным файловым менеджером просто не открылось бы. Потому что был неактивен аддон Node Wrangler. А поскольку предыдущий урок был не про аддоны, то распылять на них внимание после праздников точно не стоило. Резюмируем: Node Wrangler — это для автоматического добавления текстур. Один раз его включив, вы, скорее всего, забудете про него.
Аддон включили, что дальше? А дальше вам потребуется скачать изображение детской схемы для склеивания игральной кости, которое мы прикрепили выше, и положить куда-нибудь на рабочий стол. Теперь откройте стартовый файл Blender и посмотрите на куб. Подумайте, как его нужно разрезать, чтобы получилась та «выкройка», которую вы только что скачали. А теперь смотрите видео ниже и проверяйте себя.
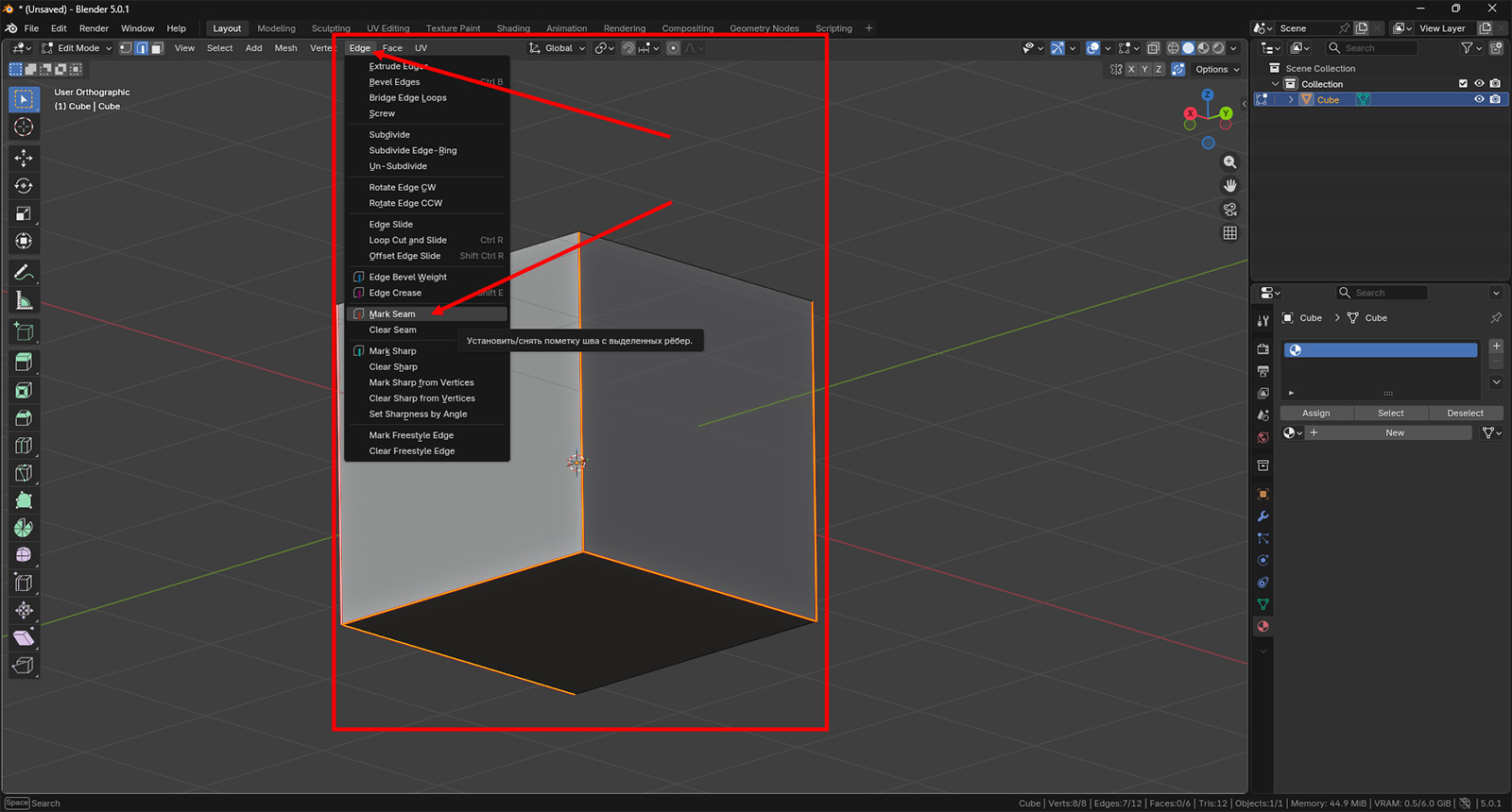
Что происходило на видео выше? Разъясняем. Сначала мы привычно перешли в режим редактирования и выбрали отображение ребер. После этого выделили несколько ребер, по которым необходимо разрезать наш кубик, чтобы получилась необходимая развертка. А затем, не снимая выделения с ребер, мы перешли во вкладку Edge и нажали на кнопку Mark Seam.

Это действие обозначило выделенные ребра как швы, по которым и будет разворачиваться наш кубик. Лепестков для склеивания, как вы, наверное, уже поняли, у нас не будет. Теперь давайте проверим, так ли развернется наш кубик, как мы планировали.
Как видно, разрезы были верные. Получившаяся развертка совпадает с тем, что вы ранее скачали. За исключением разве что лепестков для склеивания. Что нужно, чтобы проверить правильность развертки. Закрепим. Вам необходимо разделить окно на два и выбрать в новом окне пункт UV Editor.

Появится плоскость с сеткой. Чтобы на ней отобразилась развертка вашего объекта, на котором отмечены швы, нужно перейти в режим редактирования в окне Viewport и выделить все вершины/ребра/грани с помощью клавиши с английской буквой A. В этот момент на сетке в новом окне появится развертка. Чтобы она зафиксировалась, нужно, находясь в окне Viewport в режиме редактирования объекта, нажать на клавишу U и выбрать пункт Unwrap Angle Based. У нас картинка развертки в окне UV Editor перевернулась. А теперь давайте посмотрим, как можно использовать то изображение, которое мы скачали.
Вот и собрался кубик. Да, неидеально. Но мы это чуть позже исправим. А теперь давайте по шагам, что же происходило. Сначала мы поделили окно UV Editor, чтобы добавить под ним окно Shader Editor. Мы упоминали его на прошлом уроке (иконка «пузырька»). Затем нажали сочетание клавиш Shift + A, чтобы добавить в схему материала изображение развертки в качестве цвета. Искать следует по названию Image Texture. После этого нажали на иконку с папкой, чтобы выбрать наше изображение в качестве текстуры. Далее соединили коннектор Color нода Image Texture с коннектором Base Color нода Principled BSDF. В окне UV Editor нам остается только повернуть и отмасштабировать нужным образом развертку нашего меша (выделять ее можно с помощью английской клавиши A). После ее примерного совмещения с изображением скачанной «выкройки» можно перейти в окно Viewport и активировать режим рендеринга. И перед вами появится искомый кубик, который «обтянется» текстурой на основе скачанного изображения.

А теперь давайте посмотрим, какие возможности дает развертка. Если говорить о подобных простых фигурах, то можно заранее раскрасить будущую текстуру в графическом редакторе. Именно так мы и поступим. Перейдем в любой графический редактор и какой-нибудь стандартной кистью проведем по швам. И смотрите, что получилось:
А представьте, что у вас кисти покреативнее и при проведении по местам сгиба «выкройки» они дают больший градиент от центра линии к краям. И вот уже можно выбрать для игральной кости цвет, а ребра сделать на пару тонов светлее, придав эффект потертости. В общем, ваша задача — поупражняться с кубиком. Открыть какой-нибудь графический редактор и попробовать порисовать на той схеме склейки кубика, что мы привели. Если никогда не пользовались графическими редакторами, то не пугайтесь. Photoshop вам изучать не придется (по крайней мере, если сами не хотите). Можете начать с самых простых и бесплатных вариантов. Я долгое время пользовался Paint.NET из-за его возможностей работы со слоями. И даже сегодня, например, я его запущу, чтобы добавить номер к превью для данной статьи. А все потому, что работа с текстом в редакторе GIMP (тоже бесплатный) реализована как-то слишком мудрено. Но зато там есть нормальная деформация по рамке. Отвлеклись.
Короче, задание вы поняли. Если не поняли, то милости просим в комментарии. Подобный способ с добавлением текстур еще бывает хорош, когда вам требуется, например, какой-нибудь плакат на стену. Или ковер. Вы смоделировали плоскость, сделали на ней складки, смяли нужным образом. А потом просто добавляете искомое изображение, чтобы бесцветный объект приобрел цвет и рисунок. Поэтому подобный способ тоже часто находит применение. И его базовые возможности вы теперь знаете. Не пропадайте. Будем разбираться дальше.
Увлекательного моделирования!