Привет.
Сегодня мы воспроизводим по шагам то, что делали последние три месяца. Разумеется, мы не рассмотрели все инструменты моделирования, но ту базу, которой достаточно для создания, не побоюсь этого слова, любого объекта мы изучили. Какие-то инструменты, безусловно, могут справиться лучше, а если активнее использовать модификаторы, то результата можно будет добиться быстрее. Аддоны же и вовсе могут порадовать настраиваемыми готовыми объектами. Это касается, например, вьюна, который вы, скорее всего, делали на прошлом уроке вручную первый и последний раз (если делали именно его, конечно). На него существует мощнейший аддон от Bagapie. Мы еще научимся им пользоваться.

Смотрите, какие возможности он дает (анимации со страницы продукта на Gumroad):
И никакого ручного моделирования листиков. Вы сразу получите готовый результат. При этом еще и особенности сорта растений можно будет настраивать. Но будем двигаться от простого к сложному. Представление о том, как нужно моделировать объекты, у вас должно быть. В конце концов, не всегда можно обойтись существующими версиями растений. Иногда и собственные нужно придумывать. Поехали. Материала много.
Для начала рекомендую снова ознакомиться с текстом, который положил начало публикациям данной рубрики. Там вы найдете мотивацию и первые шаги, которые подтолкнули меня начать изучать эту программу. Возможно, что-то пригодится и вам:
Требования программы к железу, источник загрузки, базовые настройки и установки вида загружаемого со старта экрана вы найдете в самом первом уроке:
Основные мы продублируем. Для начала, как корректировать размеры окон, добавлять и удалять существующие. Ниже можно посмотреть наглядно:
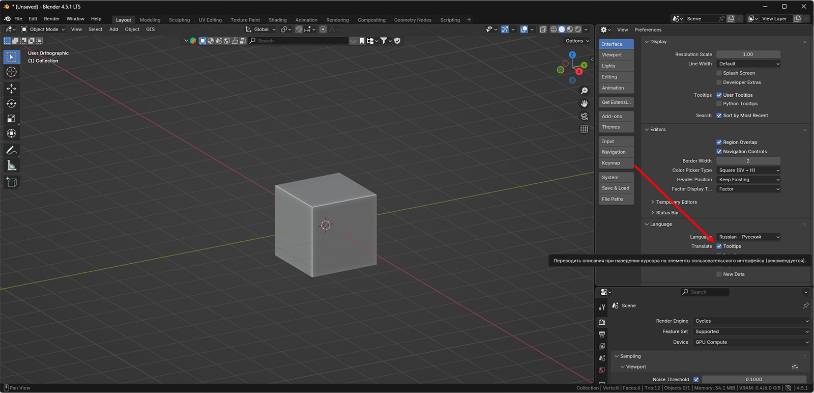
Настройки
Их можно открыть в любом окне, кликнув по иконке в левом верхнем углу и выбрав пункт Preferences:

Подсказки на русском языке
Их необходимо включить для того, чтобы при наведении курсора на какой-либо пункт вы могли получить примерное представление о том, что будет происходить при его активации или выборе. Информация примерная, но станет немного легче.

Автоперспектива и настройка зума
В Blender есть жуткая (для меня) предустановка, когда при переходе из режима редактирования в объектный режим картинка начинает отображаться в перспективе. Приходится постоянно переключать вид. Также мне оказалось привычнее, когда масштабирование происходит в зависимости от положения курсора, а не из середины кадра. Обе настройки на одной картинке:

Тени и блеск ребер
Эта настройка необязательна, но с ней объекты становятся более живыми. Грани перестают резать глаз, а ребра начинают отражать свет.

Numpad
Если у вас ноутбук без цифрового блока справа, то управлять переключением вида при моделировании вам придется нажатием на клавиши в ряду с цифрами в основной части клавиатуры. Чтобы они начали работать, вам потребуется установить флажок вот здесь:

Большинство из кнопок Numpad отвечают за установку вида, но две из них необходимы для того, чтобы делать акцент на выделенном объекте. «.», например, перенесет вас к выделенному объекту, где бы в сцене ни находился ваш взгляд и какой бы масштаб ни был выбран:
Символ же «/» действует практически так же, только еще и «погасит» остальные объекты сцены, оставив только выделенный.
Сохранение настроек
Все изменения, которые вы сделаете в настройках применительно к открытому проекту, следует сохранить, если вы хотите получить при следующей загрузке такие же настройки. Это происходит следующим образом:

Добавление и удаление объектов
Как мы все понимаем, изначальный кубик в сцене нам может быть и не нужен. Чтобы его (или любой другой объект в сцене) удалить, вам потребуется выбрать его и нажать на кнопку с английской буквой X, а затем нажать клавишу D. Это удалит объект. Можно использовать и мышь. Чтобы добавить объект, вам потребуется нажать сочетание клавиш Shift + A и напечатать название объекта. Либо же воспользоваться вкладкой в верхней части окна Viewport:

Масштабирование
Увеличение и уменьшение добавленных в сцену объектов осуществляется с помощью клавиши S. При выборе какого-либо объекта вам достаточно просто нажать на нее (клавишу S) и сдвигом курсора добиться увеличения или уменьшения. Если же вам необходимо изменение размера вдоль одной из осей или, напротив, с исключением одной из осей, то это происходит следующим образом:
Перемещение
Чтобы сместить объект в сцене, вам потребуется клавиша G. Она работает аналогично масштабированию и допускает как перемещение объекта вдоль одной оси, так и перемещение с исключением одной из осей. Например, если вам требуется катать мяч по полу. По высоте его смещать не нужно, а вот вдоль осей X и Y он передвигаться должен. Наглядно:
Вращение
Чтобы крутить объекты в сцене, потребуется клавиша R. Нажатие на нее начнет вращать объект в зависимости от направления взгляда. Если же добавлять к клавише R еще и название осей, то объект будет вращаться около них. Также можно добавить еще и градус, на который объект следует повернуть.
Важно указать на одну особенность программы, которую часто забывают. Если не хочется постоянно выбирать, вдоль какой из осей вам необходимо перемещать свои объекты, то можно пользоваться перемещением в строго определенной проекции. То есть, если вам не хочется вращать объект вдоль оси Z нажатием кнопок R + Z, то вы можете нажать на Numpad перед вращением клавишу с цифрой 7 (это вид сверху), и выбранный объект будет вращаться вокруг оси Z без дополнительного нажатия на клавишу Z. Аналогично с перемещением.
Пропорциональное редактирование
Эта штука бывает весьма полезна, когда требуется воздействие выделенных объектов на остальные при перемещении, масштабировании или вращении. Активируется оно вот здесь:

но стоит напомнить следующее:
«…помните о том, как работает пропорциональное редактирование. Вам следует изменять область воздействия с помощью колесика мыши. Вращение колесиком ОТ СЕБЯ — УМЕНЬШАЕТ эту область. Поэтому, если вдруг при активации функции в верхней панели модель начинает перемещаться целиком, значит, область слишком большая и ее следует уменьшить. Повторяю: вращать колесиком от себя».
Референс
Чтобы было удобнее моделировать, когда копируешь чей-то проект, необходимо добавить прототип. Проще всего открыть его в небольшом окошке самого Blender. Это делается следующим образом:
Окно последнего действия
Объекты, которые мы добавляем в сцену, и действия, которые мы производим над ними, нередко обладают изменяемыми свойствами. Добавляемое кольцо может иметь разное количество вершин, а масштабирование может быть как на глазок, так и с выставлением точных значений. И эти данные можно увидеть и при желании поменять. Они доступны в небольшом окошке, которое появляется непосредственно после проведенных действий. Как им пользоваться, можно посмотреть на видео ниже:
Интерактивное добавление объектов
Я им пользовался только при составлении уроков для вас. Особой надобности в этой опции лично для меня нет. Но вот при составлении макетов будущих сцен может пригодиться. Эта штука позволяет сэкономить время на перемещении объектов. Вот как она работает:
3D-курсор
Выше мы рассмотрели интерактивное добавление объектов, где упомянули об экономии времени. Оно заключается в том, что объекты добавляются в сцену ровно в том месте, где находится 3D-курсор. И чтобы объект появился где-то, кроме центральной точки сцены, курсор необходимо перемещать. Однако довольно глупо делать только возможность перемещать курсор. Поэтому у нас есть еще и возможность перемещать объекты к курсору. Управлять этим процессом можно с помощью сочетания клавиш Shift + S. Появится кольцо, в котором можно выбрать нужное действие. Вот как это работает:
Как выглядит применение всех вышеприведенных возможностей при составлении макета изометрической комнаты, мы показывали вот здесь:
Моделирование
Здесь мы будем приводить только основные сочетания клавиш, чтобы читатели могли освежить в памяти, что они делают. Постараемся привести описание максимально общими словами, чтобы требуемое действие можно было легко найти поиском по странице в браузере. Итак, начнем. Все буквы в перечне ниже английские:
1, 2, 3 — переключение отображения вершин, ребер и граней (в режиме редактирования);
Alt + Z — режим прозрачности или рентгена;
A, Alt + A — выделение, снять выделение;
L — выделение одного из нескольких объектов (в режиме редактирования);
I — выдавливание новой грани внутрь выделенной или Inset Faces (в режиме редактирования);
E — экструдирование вершин/ребер/граней или Extrude Region (в режиме редактирования);
F — создание ребра между двумя выделенными вершинами или грани среди четырех выделенных вершин;
Ctrl + B — фаска для ребер или Bevel (в режиме редактирования);
Ctrl + Shift + B — фаска для вершин или Bevel (в режиме редактирования);
Ctrl + R — добавление петли или Loop Cut (в режиме редактирования);
Ctrl + Shift + R — добавление петли слева и справа от выделенной петли (в режиме редактирования);
K — резка меша или Knife (в режиме редактирования);
Alt + Shift + *выделение вершины/ребра/грани* — выделение замкнутой петли (в режиме редактирования);
Alt + Shift + S — трансформировать выделенные элементы в сферу (в режиме редактирования);
Shift + D — копирование с получением независимого объекта;
Alt + D — копирование с получением зависимого объекта;
S + *название оси* + 0 — выравнивание выделенных вершин на одном уровне вдоль указанной оси;
Gx2 (двойное нажатие) — перемещение вершины вдоль ребра (в режиме редактирования);
Shift + R — повторение последнего действия;
Ctrl + F2 — переименовать несколько выделенных объектов (подробнее на изображении ниже);

Ctrl + J — объединить объекты;
P → Selection — сделать часть объекта независимым объектом (в режиме редактирования);
Objects → Relations → Make Single User → Object & Data — сделать объекты независимыми (в объектном режиме);
Objects → Link/Transfer Data → Link Object Data — сделать объекты зависимыми (в объектном режиме);
M → By Distance — удаление дубликатов вершин (необходимо выделить все вершины в режиме редактирования);
M → At Center — объединение вершин в равноудаленной от них точке (в режиме редактирования);
M → New Collection — перемещение выделенных объектов в отдельную коллекцию (в объектном режиме);
Edge → Bridge Edge Loops — соединение двух сечений ребрами;
Ctrl + A → Scale — применение к объекту новых установок размера (в объектном режиме);
Shift A → Image → Reference — добавление изображения непосредственно в сцену;
Alt + N → Recalculate Outside или Recalculate Inside — разворачивание граней в одном направлении (в режиме редактирования);

Object → Set Origin → Origin to Geometry — перемещение центра масс выделенного объекта в центр модели;
Select → Select Loops → Edge Loops — замыкание выделенных ребер в петли (смотри видео ниже)
ПКМ по объекту → Shade Smooth — сглаживание (в объектном режиме);
ПКМ по объекту → Shade Flat — отключить сглаживание (в объектном режиме).
Ну и пока единственный рассмотренный модификатор и работу в режиме скульптурного моделирования вы сможете самостоятельно вспомнить, посмотрев прошлый урок.
Вот такой нехитрый список получился. Разумеется, всегда стоит помнить, что есть и текстовое, и графическое сопровождение данных сведений, которое можно найти в уроках, перейдя по ссылке в имени автора материала. Все уроки отличаются одинаковой миниатюрой на обложке. Не промахнетесь.
Самостоятельной работой даю вам вот это:

Мне очень не нравилась пустая часть стены, поэтому я решил немного заполнить ее. Вид у нового объекта получился упрощенный, но все же узнаваемый. С процессом создания вы сможете ознакомиться на следующем уроке. У вас есть полтора часа. Полчаса на этот текст и путешествие по предыдущим урокам плюс час на моделирование. В следующем уроке посмотрим, что можно будет еще вспомнить, и перейдем к раскрашиванию.
Ну и посмотрите, чего мы добились уже сейчас:

Уже на данном этапе вы точно входите в 5% тех, кто умеет то, чего не смогут остальные 95%. Ваша задача — искать свои варианты прикладного применения данных умений. Свой же я, разумеется, покажу. Говорил о нем в первом тексте этой рубрики и постепенно двигаюсь вместе с вами к его реализации.
Увлекательного моделирования!