Привет.
В прошлый раз мы начали немного вникать в концепцию экстерьера. На примере работы одного профессионального 3D-художника увидели, что очень большую роль играет растительность, которая в какой-то мере хаотично размещается по площади той локации, что задумал художник. Однако мы сразу же сталкиваемся с тем, что эту самую растительность нужно где-то брать. Готовые меши хороши, когда требуется собрать сценку, чтобы понять, какое дерево посадить возле бассейна на загородном участке. Но когда нужно такими деревьями «засадить» условный маршрут, по которому вы планируете переместить камеру во время титров в фильме, например, то может потребоваться работа над каждым деревом. А это долго, если вы планируете придать деревьям реалистичности. Здесь на помощь приходят всевозможные аддоны. Но весьма вероятно, что они все платные или требуют недюжинных интеллектуальных способностей или навыков. Мы в прошлый раз упомянули одно из таких дополнений, которое отлично работало в ранних версиях Blender, но с актуализацией его кода под свежие выпуски программы не заладилось, и в итоге поддержка прекратилась. А способ был вполне себе рабочий. Речь идет про аддон Mtree. На прошлом уроке мы показывали, как он работает. Освежите видео в памяти:
Ценность этого дополнения в том, что с его помощью довольно быстро можно было создавать прямо полноценный лес. Одна загвоздка. Вся остальная сцена тоже должна была быть сделана в той же версии, где этот аддон работал. Ну то есть не позднее 4.0.2. Хотя и в 4.0.2 дополнение уже работало с костылями. Поэтому лучше, чтобы версия была 3.1 или 3.2. Но из-за одного дополнения работать в устаревшей версии глупо. А вот держать ее для того, чтобы сгенерировать деревья, сохранить в качестве меша со всеми текстурами и потом закинуть в новую версию, — это вполне себе рабочая схема. Кто-то может покрутить пальцем у виска и сказать, что, мол, есть же версия аддона для нового Blender. Мы об этом говорили. Я даже попробовал в ней сделать дерево. Скорости и интуитивности предшественника у нее нет. Вот какое дерево я сумел выжать из новой версии:

Вроде бы довольно реалистичное. Если не приглядываться, огрехи в глаза не бросаются. Но вы только посмотрите на эти листья:

Текстуру и дереву, и листьям пришлось делать самостоятельно. Не разобрался я, как ее сделать сразу. Хотя уверен, что какой-то способ есть. Если хотите поэкспериментировать, то скачать дополнение можно по этой ссылке. В первый раз я как-то умудрился набрести на настройку листьев, но после уже до нее не добирался. Автор в описании продукта привел ссылку на инструкцию по работе с листьями, но она оказалась нерабочей:

И вообще мне показалось, что аддон стал каким-то неповоротливым. Даже если возможностей у него прибавилось, оцените, с какой скоростью работает отображение вносимых в геометрию дерева изменений:
А теперь посмотрите, как то же самое происходит в ранней версии и программы, и дополнения:
Ну вы поняли, в общем. Старая версия работает куда шустрее и позволяет оперативнее видеть изменения от корректировки настроек. Возможно, всему виной мой уже слабеющий бук. Не знаю. Но старую версию программы я держу именно для того, чтобы деревья делать. Возможно, вам подобный подход не пригодится и вы будете исключительно приобретать готовые наборы деревьев, но все же рекомендую способ один раз проверить, чтобы впоследствии не пришлось рыть поиск, чтобы понять, как открывать проекты в старых версиях. Для начала вам потребуется скачать эту старую версию. И здесь никаких сложностей вы не встретите. Программа бесплатная, сайт доступен. А нажав на кнопку Previous Versions, вы попадете на страницу, где сможете загрузить любую версию программы.

В открывшемся перечне выберите 3.1 или 3.2. Скачается архив с уже установленной программой. Сразу разместите его так, чтобы потом никуда не перемещать. Распакуйте, откройте папку и запустите приложение:

Программа может быть запущена параллельно новой версии. Из соображений экономии ресурсов я так не делаю, но, возможно, вам потребуется. Это можно. Далее вам нужно дополнение Mtree. Можно искать просто поиском, но логичнее скачать его там, где изначально он и появился. На GitHub. Он доступен по этой ссылке. Вас интересует вот этот блок, где нужно выбрать версию:

После скачивания вам потребуется установить аддон в вашу старую версию Blender. Наверняка последние итерации программы вас расслабили. Сегодня только-то и нужно, что архив в открытую программу мышкой перетащить. В старую установите через вкладку Edit → Preferences → Add-ons → Install. После этого откроется файловый менеджер, где вы и выберете скачанный ранее Mtree. Если все сделали правильно, то дополнение станет активно при выборе типа редактора для окна, которое вы добавите.

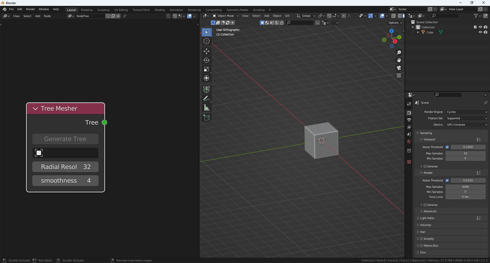
Далее можете руководствоваться видео из начала статьи, или давайте разберем все по картинкам. Сначала вам потребуется нажать на кнопку New в окне редактора Mtree, который вы указали для свежесозданного окна.

После нажатия на кнопку вы увидите, что она исчезнет и вы сможете дать имя своему творению. Можно этого не делать. Далее в свободном месте окна нажмите сочетание клавиш Shift + A и выберите нод Mesher → Tree Mesher.

С него начинается моделирование дерева. Пункт Radial Resolution обозначает количество вершин в кольце, из которого будет создаваться ствол дерева, ну а smoothness — это степень сглаживания. После того, как укажете нужные значения, можно добавлять нод ствола. Аналогично Shift + A, а затем Trunk → Trunk. Настроек в ноде куда больше, нежели в первом, но все они интуитивно понятны.

После того, как добавите нод, соедините зеленые точки двух нодов и нажмите на кнопку Generate в ноде Tree Mesher, чтобы вы могли нагляднее видеть, что делает каждый из пунктов. Небольшой совет. Думаю, что мало кто из изучающих эти материалы купил себе трекбол, а поэтому весьма велика вероятность, что мышью вы будете менять значения слишком резко. А потому, перед тем как двигать курсором значения влево или вправо, нажимайте на Shift. Это позволит плавнее настраивать геометрию дерева. Далее вам остается только добавить нод с ветвями. Все действия аналогичны первым двум нодам, только в данном случае вам нужно выбрать Branch → Branches.

Тут есть небольшой момент. Когда вы соедините зеленую точку Tree этого нода с таковой у нода Trunk, ничего не произойдет. Для того, чтобы увидеть ветви, либо измените значение Seed в ноде Branches, либо просто еще раз кликните по кнопке Generate в ноде Tree Mesher. Дерево готово. Остались только листья. И вот с ними весьма интересная история. Добавляются они кнопкой Add leaves в ноде Tree Mesher.

И как только вы на нее нажмете, можно будет увидеть, что с ветками дерева что-то произошло.

Это те самые листочки. Но, как видно, для них нет никакого отдельного нода. Как их настраивать? Ведь в таком виде они никуда не годятся. Это информация исключительно факультативная, поскольку использовать вы ее не будете. Но все же понимание быть должно. Все дело в том, что листья являются модификатором. И доступны в соответствующей вкладке окна Properties.

Здесь совет с плавным изменением значений на вес золота. Резкое увеличение количества листьев или их размера легко повесит программу и комп. Так что настоятельно рекомендую действовать осторожно. Значение количества лучше увеличивать максимум по 5, а размер по 1. У меня получилось вот так:

Во вкладке с материалами у вас будет возможность назначить текстуру стволу и веткам. Вот здесь:

Как только выберете, дерево окажется раскрашенным даже в режиме шейдинга Solid, который мы привыкли видеть серым. И даже так оно выглядит симпатично:

А теперь давайте переключим в режим рендеринга. Здесь нереалистичность дерева видна только по коре. Простовата она в стоковом варианте.

А вот листочки — загляденье.

А теперь небольшой комментарий о том, почему я назвал информацию факультативной. Все дело в том, что в другую версию Blender вы не сможете унести это дерево целиком. Листья — это модификатор, который основан на геометрических нодах, уже не поддерживающихся. Более того, как только вы его примените, листья попросту пропадут.
А значит, эта красота исключительно для работы в этой версии. Но, как я уже сказал выше, довольно глупо подстраивать всю работу под устаревшую версию. Но создавать исключительно голые деревья можно. Можно и в новой итерации Mtree, но там она работает как-то тяжело. Поэтому ограничиваемся только деревом (без листьев). Каким-то специальным образом сохранять его не нужно. Просто сохраняете проект, а потом открываете его последней актуальной версией. А там у нас уже есть установленный Blender Kit, который позволяет вот такую кору назначить:

Но проблема, которая приключилась с листьями, в итоге пошла на пользу. Помните, я упоминал, как у меня во время прохождения Fallout 4 на PlayStation 4 произошел какой-то сбой и отвалились быстрые перемещения между локациями? С одной стороны, как играть, если должен тратить кратно больше времени на перемещения? С другой же стороны, я отлично изучил карту и открыл для себя кучу дополнительных квестов. То же самое и здесь. Мы просто научимся делать то, что делает аддон при размещении листьев, только сделаем это с осознанием процесса. Не спешите паниковать. Вручную мы листочки размещать не будем. Мы просто сделаем связку геометрических нодов, которая будет повторять то, что делается с помощью настроек модификатора в окне Properties. В итоге вы и немного разберетесь в геометрических нодах, и получите представление о работе подобных дополнений.
Задание на дом: скачать старую версию Blender, скачать аддон и сделать дерево, сохранить его и открыть в новой версии. Назначить ему текстуру коры. В старой версии можете сделать несколько видов разных деревьев. Изучите подробнее настройки. Дело интересное. В общем, не ленитесь.
Увлекательного моделирования!