Привет.
Понимаю, что на прошлом уроке мы открыли ящик Пандоры, показав уважаемым читателям, как можно добавлять готовые объекты в сцену. Однако даже такой подход не решит абсолютно все задачи, которые вы перед собой поставите. Кроме того, цель наша не столько в том, чтобы вы сумели собрать готовую сцену под ваши хотелки, сколько в том, чтобы вы понимали, как именно это делается, и не испытывали страха перед неизвестностью. В который раз акцентирую внимание: даже сегодня вы уже сможете повторить очень много проектов, которые люди выкладывают на ArtStation. Просто вам потребуется гораздо больше времени. Заданием с прошлого урока было закончить с размещением листьев вьюна. Если помните, то мы сделали их четыре вида. Процесс состоял из создания геометрии одному листу и ее подгонки под готовое изображение, которое мы скачали из аддона Blender Kit. После мы копировали меш и сдвигали его развертку в рамках одного материала на разные изображения листов. После сгладили геометрию с помощью Shade Smooth. В итоге, копируя, перемещая и вращая, мы получили вот это:

Потом последовало то самое скачивание готового цветка с сайта Poly Haven. Мы показали, что цветок можно разобрать на отдельные листья и вместо того вида, что задумали его создатели, превратить его во все, что вашей душе угодно. Предлагаю следующий вариант: разбить горшок на полке на пару-тройку осколков, высыпать землю кучкой и показать растущую из нее пару стеблей. Моделирование разбитого горшка будет следующим:
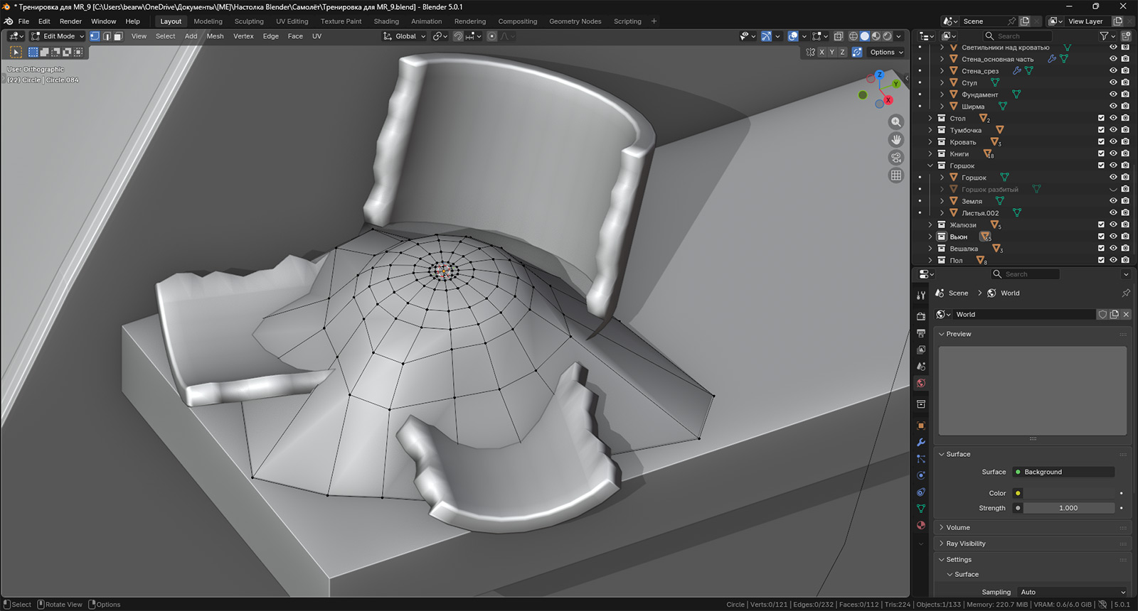
Итак, как вы уже поняли, делать новый горшок мы не стали, а воспользовались готовой геометрией меша, который уже был у нас в наличии. Можно скопировать его на случай, если потом захочется использовать, а можно и разобрать имеющийся, поскольку геометрия довольно простая и повторить его у вас труда не составит. Приступим.
Сначала мы сделали больше петель, которые позволят нам добавить неровностей в месте скола. Стопроцентной реалистичности у нас, разумеется, не получится, и при скрупулезном рассматривании зоркий глаз увидит отсутствие скульптурного моделирования каждой трещинки. Но для такой сцены подобный подход сгодится. Особенно учитывая, что у нас еще и материалы повышают реализм и скрашивают многие огрехи. Далее мы используем сочетание клавиш Ctrl + Shift + R, чтобы добавить две симметричных петли около места, которое и будет у нас той самой трещиной. Петлю, около которой мы их создали, вам потребуется удалить, поэтому слишком далеко новые петли не делайте. После этого вам следует перейти в режим прозрачного отображения меша и, выделяя сразу по несколько вершин, сдвинуть их относительно трещины, чтобы имитировать рисунок скола. Следите за тем, чтобы вершины не слипались. Ну а после вам останется только закрыть место скола гранями. Мы воспользовались способом, который ускоряет данный процесс. Для этого вам потребуется перейти в режим отображения ребер (а не вершин). И, выделив то, что стоит напротив недостающего в четырехугольнике, нажать на клавишу F. Если все сделано верно, то образуется грань.
Поскольку мы изначально сказали «пару-тройку осколков», аналогичным образом следует расколоть одну из половин. Можно на одинаковые куски, можно на разные. Тут уж сами решайте. Мы еще убрали в процессе часть дна, чтобы не показывать, что у нас незамкнутая геометрия. Если вас это сильно беспокоит, то можете сделать замкнутую. Все нужные инструменты вы уже изучили.
Теперь давайте добавим землю.
Здесь процесс вообще примитивный. Вам следует добавить в сцену кольцо. Переместить его к горшку. Установить на высоте, которая бы примерно соответствовала уровню, получившемуся, если бы земля, утрамбованная в цилиндр, внезапно лишилась стенок (то самое раскалывание горшка). После этого необходимо проэкструдировать кольцо к полке, параллельно корректируя его размеры. Экструдирование делается с помощью клавиши с английской буквой E (не забудьте выделить кольцо в режиме редактирования), а масштабирование — с помощью клавиши S (уверен, что вы помните). После этого немного осмыслите, где бы земли навалилось больше, а где меньше, и отредактируйте геометрию, смещая отдельные вершины. Если вдруг выбрали кольцо с малым количеством вершин, то либо переделайте, либо можете воспользоваться модификатором Subdivision Surface (в объектном режиме достаточно выделить меш и нажать сочетание клавиш Ctrl + *цифра*).

Да, и еще момент. Замкнуть кольцо в сетку из четырехугольников вам поможет инструмент Grid Fill. Он находится вот здесь: Face → Grid Fill.

Осталось только назначить материал и воткнуть пару стеблей того цветка, что мы скачали на прошлом уроке.

Материалом мы воспользовались тем же, что и для земли, на которой лежат доски пола. Ну а цветок вы и сами помните.
А теперь давайте вспомним про такую концепцию, как электричество. И если у нас в комнате есть настольная лампа и ночник, то логично предположить, что оно каким-то образом эти электроприборы питало. И кроме этих двух источников света должен был быть как минимум основной, который освещал бы комнату в момент, когда вошедший в нее щелкал выключателем на стене. Я говорю о люстре. В нашем сценарии постапокалиптичной заброшки максимально органично люстра смотрелась бы упавшей с потолка. При нашей расстановке мебели можно будет разместить ее на кровати ближе к углу (поскольку люстры обычно висят в середине потолка). Ну а то, что она не свалится на пол, можно объяснить расположением кабеля, который тянулся по потолку к разводной коробке, находящейся на стене, в которую упирается изголовьем кровать. Люстру сегодня мы моделировать не будем. Разберем ее на следующем уроке, чтобы изучить один важный способ, к которому вам придется часто прибегать при моделировании симметричных объектов, геометрия которых будет представлять собой цилиндрические или круглые формы. А вот вариант того, как сделать кабель, разберем сейчас. Будет два способа. Рекомендую потренировать каждый из них.
Изначально способ был рассчитан на моделирование труб. Как вы можете отметить, плавность переходов получается не самая гладкая. Видны заломы. Что здесь вам нужно для себя отметить? Во-первых, то, что такой инструмент моделирования, как Extrude, используется не только для выталкивания сечений. Как понятно из видео выше, вы можете обращаться к нему и в случае необходимости вытолкнуть одну-единственную вершину. Эту одну-единственную вершину можно получить как угодно (в данном случае мы объединили выделенные вершины меша головы обезьяны). Во-вторых, после экструдирования вершины по маршруту, который будет в дальнейшем висящим кабелем, мы сглаживаем переходы с помощью инструмента Bevel для вершин (Ctrl +Shift + B). Далее переходим в режим редактирования и конвертируем получившийся меш в кривую.

Затем добавляем окружность из раздела Curve (не Mesh). Ее положение никакого значения не имеет. Разместите ее так, чтобы вам было одновременно видно и ее, и получившийся объект, для которого, собственно, вы ее и добавляли.

Затем необходимо выделить кривую, которая будет нашим проводом (или трубой), и в окне Properties перейти во вкладку настройки данных объекта. Там находите раздел Geometry, в нем — подраздел Bevel. Нажимаете на кнопку Object и выбираете «пипеткой» то самое кольцо, которое недавно добавили.

Второй способ отличается в сторону уменьшения количества операций и подходит для проводов, наверное, даже больше. Смотрите, в чем отличие:
Разница в том, что во втором случае вы сразу добавляете кривую. И для проводов подобный вариант может оказаться предпочтительней. Все потому, что геометрия уже сразу получается плавной. Если среди нас есть те, кто знаком с параметрическим моделированием, то они наверняка заметили, что это что-то очень похожее на сплайн.
Ну и смотрите, что можно еще делать, если у вас уже есть какой-то объект, который вы получили из кривой:
Вы переходите в режим редактирования объекта, основанного на кривой, открываете боковую панель с инструментами с помощью клавиши с английской буквой T, выбираете инструмент Draw и рисуете кривые от руки без всякого экструдирования. Потом, разумеется, их можно подправить. На подобной механике основывается большинство аддонов, которые создают целые пучки проводов в автоматическом режиме. Мы их еще обсудим. Пока же тренируйтесь моделировать ручками, чтобы в критический момент не столкнуться с тем, что вы что-то там забыли.
Увлекательного моделирования!