Привет.
Сегодня мы наконец-то нажмем на заветную кнопку активации процесса рендеринга, и вы увидите, как это работает. Предыдущие уроки перечитывайте, перемещайте объекты оптимальным образом. Возможно, добавляйте новые, чтобы придать вашей сцене какую-то стилистику. Но не увлекайтесь, чтобы проект не превратился в долгострой. Шлифовать до совершенства модели и ракурсы можно бесконечно. И одним из ваших качеств отличного специалиста будет умение заранее определить степень проработки вашей сцены и следовать этим установкам до финала. Что ж. Давайте приступим.

Итак, после всех манипуляций наша изометрическая комнатка выглядит как на кадре выше. На прошлом уроке мы вспомнили, как добавлять освещение, какие типы этого освещения бывают и т.п. Мы рассмотрели только два источника света (Point и Spot). Однако мы оставляли задание посмотреть, как работают остальные. Думаю, что разобраться с этим для вас труда не составило. Тип Sun — это максимально яркий источник света, который имитирует солнце. А Area — это светящая поверхность. На всякий случай все же покажем:
К слову. Сегодня запустил Blender и увидел, что программа обновилась до версии 5.0.0. И здесь хочу обратить ваше внимание на одну особенность. По умолчанию программа всегда устанавливается, сбрасывая все ваши настройки сцены до нулевых значений. Посмотрите на сцену за всплывающим окошком (не спешите его закрывать):

У нас снова режим отображения «Перспектива», в сцене появились камера и источник света, а в нижней части мы видим узкое горизонтальное окно Timeline. Настройки подсказок на русском языке, масштабирование следом за курсором и автоперспектива также отключились. И чтобы не лазить снова по настройкам, вам нужно нажать вот на эту кнопку прямо в окошке Splash Screen:

Признаюсь, только сегодня после нажатия на эту кнопку Blender не пришлось принудительно закрывать. Все разы до сегодняшнего дня программа зависала, и только после ее завершения через диспетчер задач и последующего повторного запуска все включалось. Сейчас же она повисела какое-то время, но сцену в соответствии с настройками предыдущей версии Blender все же открыла без вылета. Но даже если вы Splash Screen закрыли, переживать не стоит. Все настройки можно освежить в памяти, просмотрев начальные уроки данной рубрики. Ничего непоправимого не произойдет. Едем дальше.
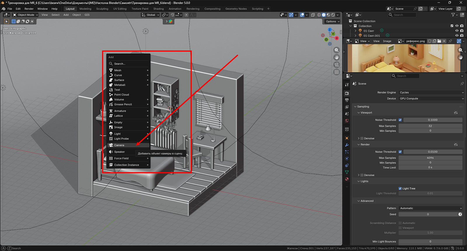
Для рендеринга нам потребуется камера, которую необходимо добавить с помощью уже отлично знакомого вам сочетания клавиш Shift + A (английская буква).

Чтобы понять, как выглядит ваша сцена из камеры, вам необходимо нажать на Numpad клавишу 0 (ноль). Положение камеры вы можете регулировать в окне Viewport вручную. Перемещение — с помощью клавиши G. Вращение — с помощью клавиши R. Однако это долго и неудобно. И памятуя о комфорте пользователей, разработчики придумали наипростейший, наилогичнейший и наиудобнейший способ. Давайте посмотрим, какой.
Итак, камеру мы добавили стандартным образом, а затем с помощью сочетания клавиш Ctrl + ALT + 0 мы перенесли ее так, чтобы она стала смотреть ровно с той точки, с которой мы смотрели без камеры. И чтобы выставлять камеру именно сменой точки взгляда, нужно привязать эту точку взгляда к камере. Для этого нужно, находясь в режиме просмотра из камеры (смена режима просмотра происходит за счет нажатия клавиши 0 на Numpad), нажать на иконку с замком, соответственно, под иконкой камеры.

Это позволит двигать нужный нам ракурс для рендера максимально удобным и комфортным способом. Если открыть боковую панель справа клавишей N, то можно увидеть, что эта настройка находится во вкладке View и называется Camera to View.

Это очень удобный инструмент. Главный его недостаток в том, что, выставив нужный для рендера вид, часто забываешь убрать эту галочку (или разомкнуть замок под иконкой камеры) и сдвигаешь уже готовый ракурс. Так что будьте внимательнее.
Теперь давайте немного про сам вид из камеры. Как вы, конечно же, запомнили, мы часто называли нашу сцену изометрической комнатой. И от вас, разумеется, не укрылось, что наша комната в ортографическом режиме максимально похожа на наш отрендеренный референс. Однако при переключении в режим камеры мы оказываемся в перспективной проекции. Чтобы этого избежать, есть два способа. Первый — это изменить фокусное расстояние камеры. Второй — это, собственно, переключиться в режим ортографии. Может показаться, что первый — это костыль, но иногда для придания нужных пропорций между перспективой и ортографией следует найти среднее значение. Давайте посмотрим, как это выглядит.
А вот как выглядят камеры в режиме просмотра объектов в сцене:


На первом кадре вы видите камеру в режиме просмотра в перспективе. На втором, соответственно, в ортографии.
Теперь еще один важный момент, который следует сделать перед рендером. В процессе моделирования мы делали несколько вариантов объектов, которые могли просто скрыть из сцены с помощью кнопки с иконкой глаза в окошке Outliner.

Однако скрытие распространяется только на режим просмотра во Viewport, но не действует при рендере. Чтобы это сработало и для рендера, требуется еще и нажать на иконку с фотоаппаратом.

Я бы, наверное, не вспомнил об этом, но когда включал рендер, у меня появлялись какие-то странные артефакты белого цвета на одеяле. Долго не мог понять, в чем дело, но потом дошло, что это было одно из одеял, которые я скрыл из сцены. Я, видимо, сделал его один раз для теста, а потом под запись. Но первый вариант не удалил. Вот и задвоился объект. Так что не паникуйте, если вылезло что-то непонятное, скорее всего, все легко объяснимо. Итак, вид из камеры настроили. Что дальше?
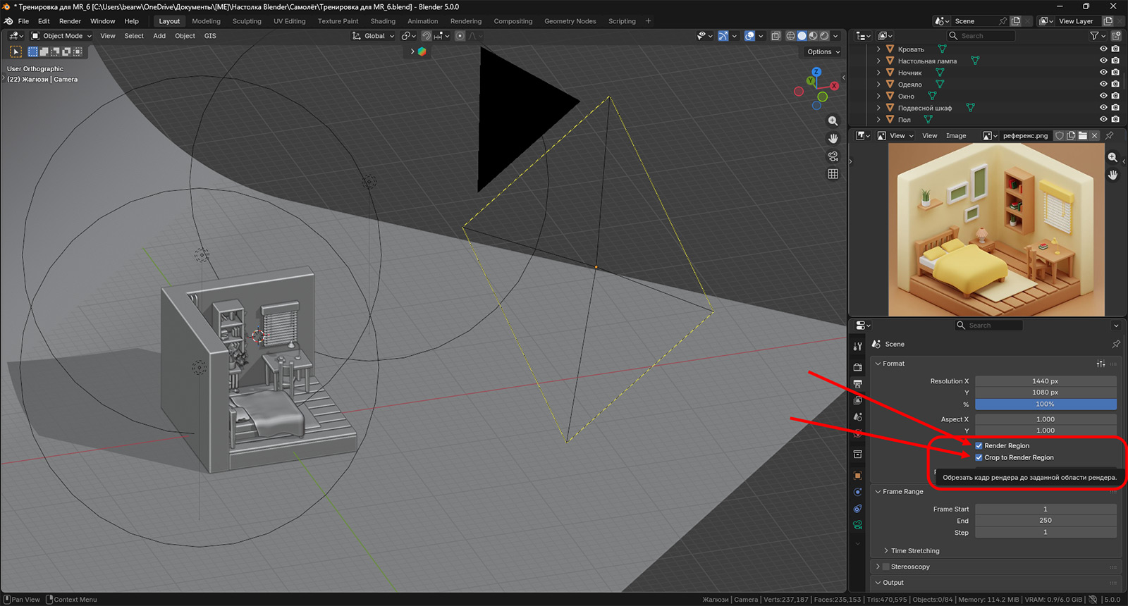
Дальше давайте перейдем во вкладку Output. Здесь нам нужно настроить размер камеры, чтобы пропорции не захватывали слишком много лишнего пустого пространства в сцене. По умолчанию у вас будет стоять 1920х1080.

Я поменял значения на 1440х1080. Размер кадра максимально приблизился к объектам в сцене. Можно еще больше поиграться с ним, но всегда можно обрезать лишнее позднее.

Далее идем во вкладку с рендером. Мы уже ранее ее показывали, рекомендуя скопировать настройки, теперь же снова к ней вернемся и поменяем одно значение.

Количество семплов в этом окошке устанавливаем, например, 128. Теперь возвращаемся во вкладку Output и ставим галочки вот в этом месте:

Первая галочка позволяет выполнить рендер только внутри объектива камеры. А вторая дает возможность выделить внутри камеры еще более мелкий участок, чтобы оценить, как выглядит только часть изображения. Давайте посмотрим, как это работает.
Первая галочка очевидна. Незачем рендерить снаружи кадра. Но зачем вторая? Все дело в том, что рендеринг, который мы видим сейчас в окне Viewport, — это, скажем так, очень скоростной рендеринг, где используется всего 32 семпла. Рендеринг же до готового изображения, если помните, изначально был равен 4096 кадрам (мы его поменяли на 128 чуть ранее). И если вы, например, поменяли материал небольшого объекта и хотите посмотреть, как он будет смотреться в готовом чистовом изображении, то гораздо быстрее будет посмотреть на результат конкретно этой части изображения, не ожидая, пока закончится генерация всей картинки. Давайте посмотрим, что это значит:
И немного закрепим. На видео выше вы можете видеть, что для выделения куска изображения для рендера внутри камеры используется сочетание клавиш Ctrl + B. Выделяется кусочек изображения, которое после нажатия на клавишу F12 (тот самый рендер) отрисовывается. Чтобы сбросить выделенный кусочек, следует нажать Ctrl + Alt + B (галочки автоматически снимутся). Вы, конечно же, заметили, что изображение шумит. Это все из-за того самого малого числа семплов (128), которое мы установили для ускорения демонстрации процесса. Повысьте их количество до 512, и картинка станет чище. Стоит обратить внимание и на разрешение. В данный момент оно у нас 1440х1080. Однако изменять эти цифры нет нужды. Вот что удобнее сделать:

Просто установите во вкладке Output под разрешением значение 200% (или еще выше). И если уж вы сейчас в ней (вкладке Output), то прокрутите ее до самого низа и посмотрите, чтобы следующие настройки совпадали с тем, что вы видите на экране.

Здесь нам важно, чтобы стоял формат PNG и была указана поддержка альфа-канала (RGBA). Это нужно для того, чтобы во время рендера в вашем изображении не закрашивались пустые места каким-либо цветом. В нашем случае пустых мест в нем нет, но допустим, что вы делаете в Blender только стул, чтобы потом с помощью графического редактора вставить его в какую-нибудь реальную фотографию (никакой ширмы и фона, предположим, нет). Смотрите, где это может пригодиться:
Итак, ваше домашнее задание. Прочитать еще раз данный текст. Разместить камеру и выставить кадр так, чтобы изображение вашей комнаты вас устраивало. Установить настройки рендера и вкладки Output на те значения, что были в данной статье. И нажать на F12. Процесс рендеринга займет какое-то время, поэтому не торопитесь.
На следующем уроке я вам скажу, сколько времени рендер занял у меня на четырехлетнем ноутбуке с 6 гигабайтами видеопамяти и 32 гигабайтами оперативки. Ну и, конечно же, результат мы вам покажем. И… пойдем дальше. К более серьезным вещам. Расслабляться не советую.
Увлекательного моделирования!